Cara Menambah Screen Key pada Blender 2.79
Blender adalah perangkat lunak perangkat grafik komputer Bersifat open source dan 3D yang dikembangkan oleh Blender Foundation. Perangkat Lunak ini digunakan untuk membuat film animasi, efek visual, model 3D dan permainan video. Ini tersedia di Windows, Mac OS, dan Linux.
Salah satu adds on yang termasuk penting adalah Screencast key.
Screencast key adalah sebuah tool (adds on) untuk menampilkan tombol keyboard ataupun mouse yang kita gunakan pada blender . Tool ini berfungsi bagi teman-teman yang ingin rekam layar untuk membuat video tutorial pada aplikasi blender. Untuk menggunakan tool adds on ini kita perlu instal plugin dan mengaktifkannya.
1.Download Script Screencast Key terlebih dahulu. | link Screencast Key
atau kunjungi situs blender
2.Buka aplikasi blender anda , disini saya menggunakan blender versi 2.79
3.Klik User Preferences > Add-Ons > 3D View
4.lalu klik install add from file.
5.lalu cari file yang kita download pada link diatas.dan klik install add form file.
6.Ceklis atau centang 3d view: Screencas key seperti dibawah , lalu Save user setting.
adds on adalah sebuah file tambahan yang berguna untuk mempermudah kerja kita dalam software blender.
Salah satu adds on yang termasuk penting adalah Screencast key.
Screencast key adalah sebuah tool (adds on) untuk menampilkan tombol keyboard ataupun mouse yang kita gunakan pada blender . Tool ini berfungsi bagi teman-teman yang ingin rekam layar untuk membuat video tutorial pada aplikasi blender. Untuk menggunakan tool adds on ini kita perlu instal plugin dan mengaktifkannya.
Cara menambahkan plugin/adds on nya :
1.Download Script Screencast Key terlebih dahulu. | link Screencast Key
atau kunjungi situs blender
2.Buka aplikasi blender anda , disini saya menggunakan blender versi 2.79
5.lalu cari file yang kita download pada link diatas.dan klik install add form file.
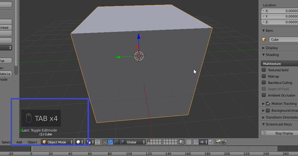
7.Klik tombol N pada keyboard untuk menampilkan Properties , lalu klik Start display seperti gambar dibawah :
8.Adds on pada Screencast Key telah aktif . :D
Terimakasih telah berkunjung..
kalau rasa kurang jelas silhkan di koment ya di bawah :D
semoga bermanfaat
terima kasih, sangat bermanfaat
ReplyDeleteiya sama2
Deleteterima kasih, sangat bermanfaat
ReplyDelete